Troubleshooting Guide – Sensor & Thermostatic Faucets
Fast checks, common causes, and practical fixes for typical faucet issues.
Quick Safety Checklist
- Turn off water supply before disassembly (angle valves).
- Disconnect power/battery before checking wiring and controller connections.
- After maintenance, flush water lines to remove debris.
Common Issues & Solutions
1) Water flow too strong / too weak
Focus: pressure + inlet filter screen.
- Check water pressure and adjust the angle valve accordingly.
- Inspect the inlet hose filter screen for blockages.

2) Water temperature adjustment
Focus: mixing valve (hot/cold intake).
- Use a flat-head screwdriver to adjust the sensor mixing valve for hot/cold water intake.

3) Overly sensitive or poor sensing range
Focus: sensing distance adjustment knob.
- Remove the white cover and adjust the blue cross knob:
- Clockwise → increase sensing distance.
- Counterclockwise → decrease sensing distance.

4) Sensor not responding
Focus: power, solenoid click, and wiring.
- Possible causes:
- Faulty sensor or disconnected/broken signal wire.
- Malfunctioning controller.
- Troubleshooting steps:
- Verify sensor power (red light should be visible).
- Wave hand near the sensor—check if the solenoid valve makes a clicking sound.
- Inspect sensor wiring at the faucet base for disconnection.
- Check if the controller’s signal wire is intact.
5) Unintended activation (sensor angle issue)
Focus: correct sensor orientation to avoid false triggering.
- Facing the basin directly → frequent/unintended triggering.
- Horizontal mounting → dripping contaminants onto the countertop.
- Recommended: tilt sensor about 45° relative to the basin.
6) Faucet runs without power
Focus: controller left in open position.
- If water flows without power, the controller was likely left in the open position before installation.
- Reconnect power and test.
7) Dripping when faucet is off
Focus: solenoid valve seal blocked by debris.
- Cause: debris may clog the solenoid valve, preventing a tight seal.
- Solution: flush the valve multiple times with water.
- If the issue persists, dismantle or replace the controller.
Common Issues & Solutions
1) Low water flow
Focus: clogging, pressure balance, and hot water capacity.
- Possible causes:
- Clogged water pipe.
- Low water pressure or imbalanced hot/cold supply.
- Temperature set too high → hot water supply may be insufficient.
- Solution: check the hot water angle valve and adjust flow rate.
2) No water when handle is turned left/right
Quick diagnosis by side.
- Left (hot side) no water → hot water pipe blockage (short side).
- Right (cold side) no water → cold water pipe blockage (long side).
- Clear the blockage based on usage preference.
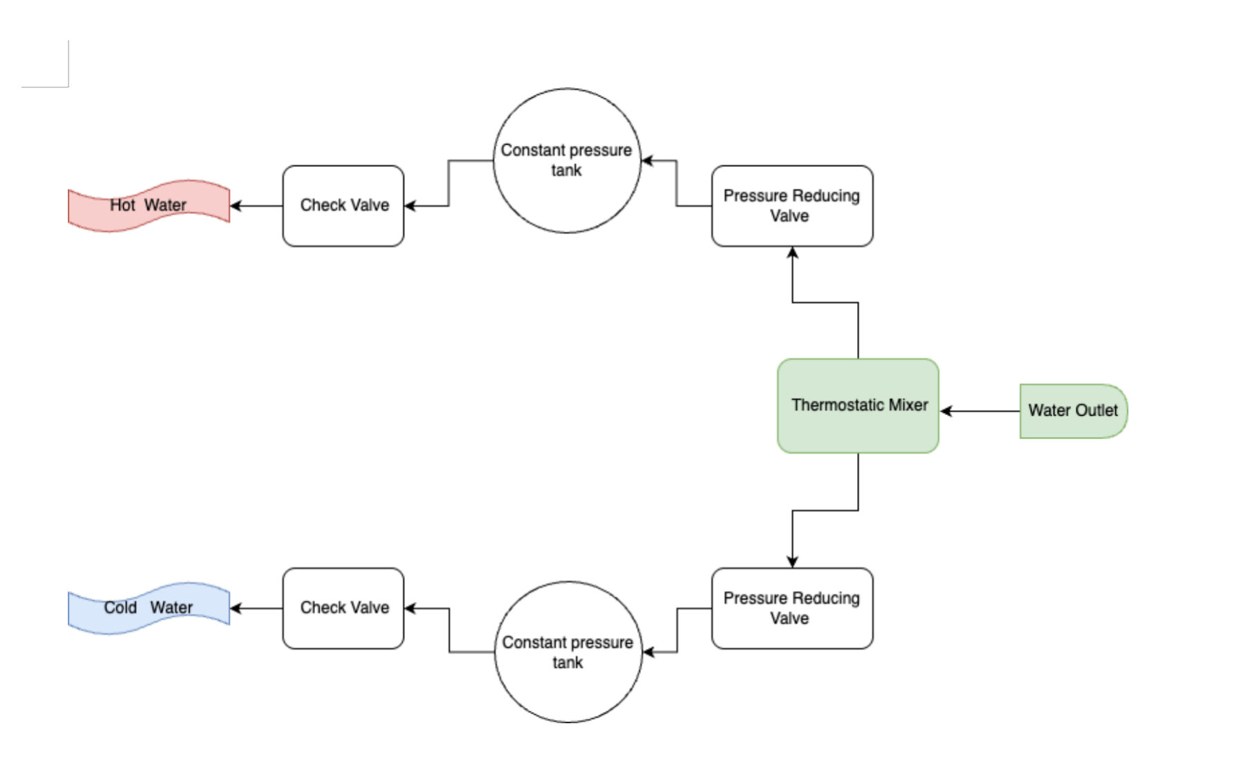
3) Temperature fluctuation on display
Focus: stabilizing supply pressure.
- Cause: unstable water pressure.
- Solution: install a pressure-regulating valve.
- For higher precision, use a constant-pressure device.


4) Pull-down spray head sticks or fails to retract
Focus: counterweight position + hose interference.
- Counterweight mounted too low → insufficient retraction force.
- Counterweight movement obstructed → check inside the cabinet.
- Improper faucet mounting → bracket may pinch pull-out hose; adjust bracket position.
5) Slow drainage
Focus: drainpipe blockage and trap height difference.
- Clogged drainpipe.
- Improper “S-trap” height difference → insufficient drainage pressure.
6) Crossflow of hot & cold water
Focus: thermostatic valve sealing ring contamination.
- Cause: debris blocks the thermostatic valve’s sealing ring.
- Solution: clean the inlet solenoid valve.





